Spannung oder keine Spannung? (1) 11.12.2008, 16:07
Elektrotechniker schätzen den Stromlaufplan in aufgelöster Darstellung als übersichtliches Hilfsmittel. Wir prüfen an einem praktischen Beispiel aus der Kfz-Elektrik, wo in verschiedenen Schaltsituationen Spannungen anliegen.
1. und 2. Ausbildungsjahr
Spannungsmessung an elektrischen Bauteilen
Der Stromlaufplan zeigt detailliert alle zu einem System gehörenden Einzelheiten wie den Leitungsverlauf, die Bauelemente und ihr Zusammenwirken. Der Schwerpunkt liegt hier auf der übersichtlichen Darstellung einer Schaltung, in die man auch den Stromfluss eintragen kann. Daher die Bezeichnung Stromlaufplan. Er dient der Erklärung elektrischer Funktionszusammenhänge und der Fehlersuche.
Man unterscheidet den Stromlaufplan in zusammenhängender und in aufgelöster Darstellung.
Den Stromlaufplan in zusammenhängender Darstellung verwendet man für einfache, nicht sehr umfangreiche Schaltungen. In der Regel stellt er die Innenschaltung eines Gerätes dar. Dessen Bauteile, z. B. Magnetspule und Schaltkontakt eines Relais, liegen, wie es ihrer Bauweise entspricht, unmittelbar nebeneinander. Mechanische Verbindungen, z.B. beim Relais zwischen Magnetwicklung und Schalter, werden durch eine Strichlinie dargestellt.
Die Schaltzeichen der Geräte werden bei dieser Art der Darstellung entsprechend ihrer Lage im Kraftfahrzeug gezeichnet; dabei wird die Anordnung so gewählt, wie man sie sieht, wenn man von oben auf das Kraftfahrzeug blickt.
Übersichtlicher ist der Stromlaufplan in aufgelöster Darstellung; er nimmt keine Rücksicht auf die tatsächliche räumliche und mechanische Anordnung einzelner Baugruppen. Bauteil-Schaltzeichen wie etwa die der Magnetspule und des Relaiskontakts sind getrennt dargestellt, sodass sich jeder Stromweg leicht verfolgen lässt. Vorrang hat eine klare, geradlinige und kreuzungsfreie Anordnung der einzelnen Stromwege. Oben oder links befindet sich die Plusleitung (30), die direkt von der Batterie kommt, ihr gegenüber, also unten oder rechts, die Minusleitung (31).
In solchen Schaltplänen wird die Übersicht erleichtert durch Abschnittskennzeichnungen. Sie weisen hin auf die Inhalte der Abschnitte wie etwa Beleuchtung vorne, Beleuchtung hinten, Starterschaltung usw. Die einzelnen Stromwege sind durchnummeriert. Die Geräte haben eine Geräte- und Anschlusskennzeichnung.
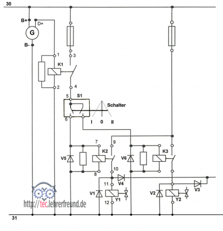
Zwei Aufgaben zum Schaltplan oben, der ein kleiner Ausschnitt aus einem weitaus umfangreicheren Gesamtschaltplan ist.
Ziel der Schaltung ist es, die beiden Magnetspulen Y1 und Y2 zu betätigen. Sie öffnen oder schließen hydraulische Ventile. Über den Schalter S1 lassen sich von Hand drei Schaltpositionen einstellen: 0, I und II. Gezeichnet ist Schaltposition 0.
Aufgabe a)
Situation: Die Zündung ist eingeschaltet, der Motor läuft jedoch noch nicht, also: Betriebszustand »Zündung EIN«, Batteriespannung 12 V, Schaltposition 0.
Wenn der Motor nicht läuft, läuft auch der Generator nicht. In diesem Zustand kann nur die Batterie Spannungslieferantin sein.
Welche Spannungen misst man
- an der Messstelle 1 - 2
- an der Messstelle 3 - 4
- an der Messstelle 7 - 8
- am Relais K3
- am Schalter S2?

b) Der Motor LÄUFT. Schalter in Position II.
Welche Spannungen misst man
- an der Messstelle 1 - 2
- an der Messstelle 3 - 4
- an der Messstelle 7 - 8
- am Relais K3
- am Schalter S2?
K1 erhält vom Generator Spannung und schließt den Schalter 3-4. Jetzt kann von Klemme 30 ein Strom nach K3 und 31 fließen: K3 liegt an Spannung zwischen 30 und 31 und schließt den Schalter S2. Damit liegt auch die Spule Y2 an Spannung. F1 und F2 sind Sicherungen.

Lösungen
a)
Zu beachten: Am jeweiligen Verbraucher misst man nur dann eine Spannung, wenn seine Verbindung mit 30 oder 31 nicht (durch einen Schalter) unterbrochen ist.
- Messstelle 1 - 2: 0 V (keine Verbindung zu 30)
- Messstelle 3 - 4: 0 V (keine Verbindung zu 31)
- Messstelle 7 - 8: 0 V (keine Verbindung zu 30)
- Relais K3: 0 V (keine Verbindung zu 30)
- Schalter S2: 12 V
b)
- Messstelle 1 - 2: 12 V
- Messstelle 3 - 4: 0 V. (Eine/n Spannung(sabfall) kann man nur messen, wenn zwischen den Messstellen ein Widerstand liegt).
- Messstelle 7 - 8: 0 V
- Relais K3: 12 V
- Schalter S2: 0 V
Parallel zum Relais K1 liegt ein Widerstand. Er hat - wie auch die Widerstände und Dioden bei den übrigen Relais - folgende Aufgabe: Relais arbeiten mit Spulen, die magnetische Felder erzeugen. Werden sie ausgeschaltet, führt das Phänomen »Gegeninduktion« (Zusammenbrechen des Magnetfelds) zu Spannungsspitzen, die ein Vielfaches der eigentlichen Batteriespannung erreichen können. Gelangen sie an empfindliche elektronische Bauteile wie Transistoren, werden diese zerstört. Widerstände und Dioden dämpfen diese schlagartig und gegen die eigentliche Stromrichtung auftretenden Spannungsspitzen. Solche Dioden werden auch als Freilauf- oder Löschdioden bezeichnet, die beim Abschalten des (Speise-)Stromes das Weiterfließen des (Spulen-)Stromes ermöglichen und die in der Spule gespeicherte magnetische Energie hauptsächlich im Spulendraht in Wärme umwandeln.
Ein Bild aus dem Internetlexikon WIKIPEDIA zeigt die Arbeitsweise des Relais anschaulich:

Bild: Stefan Riepl: Funktionsprinzip eines Relais („Arbeitsstromrelais“) (CC BY-SA 2.0 de)
